始终要保留一定范围的自由和孤独,无论是做梦、阅读、听音乐、思考还是其他事情。
⚠️本频道退出后自动封禁,请退出前思虑再三
群组: @RiverArgun
联系: @ArgunRiver_bot
助力:t.me/boost/ArgunRiver
⚠️本频道退出后自动封禁,请退出前思虑再三
群组: @RiverArgun
联系: @ArgunRiver_bot
助力:t.me/boost/ArgunRiver
🇺🇸 Kraken交易所和 Paypal 助你轻松还款美国信用卡
在线阅读
拿下ITIN后,一般来说都是以Capital one这家银行的卡起步,要么押金卡要么信用卡(看脸)
有了卡如何入金还款成为了问题,今天这篇就教你注册美国交易所配合Paypal给你的美国卡还款。
或许很多人已经有Kraken海妖交易所,我也不例外之前注册的是EEA的,因此注销后重来过。为了节约一点不容易啊。
因为美区的海妖交易所支持ACH,实测从USDT到最终USD到账,损耗微乎其微约0.3%。
🇺🇸Kraken Exchange and Paypal help you easily repay your US credit card
Online reading
After getting ITIN, generally speaking, you start with a card from Capital One, either a deposit card or a credit card.
How to deposit and repay with a card becomes a problem. Today, I will teach you how to register a US exchange and use Paypal to repay your US card.
Perhaps many people already have Kraken, and I am no exception. I registered with EEA before, so I closed it and started over.
Because the Kraken exchange in the US supports ACH, the actual loss from USDT to USD arrival is negligible, only about 0.3%.
#ITIN #USA #exchange #Paypal
在线阅读
拿下ITIN后,一般来说都是以Capital one这家银行的卡起步,要么押金卡要么信用卡(看脸)
有了卡如何入金还款成为了问题,今天这篇就教你注册美国交易所配合Paypal给你的美国卡还款。
或许很多人已经有Kraken海妖交易所,我也不例外之前注册的是EEA的,因此注销后重来过。为了节约一点不容易啊。
因为美区的海妖交易所支持ACH,实测从USDT到最终USD到账,损耗微乎其微约0.3%。
🇺🇸Kraken Exchange and Paypal help you easily repay your US credit card
Online reading
After getting ITIN, generally speaking, you start with a card from Capital One, either a deposit card or a credit card.
How to deposit and repay with a card becomes a problem. Today, I will teach you how to register a US exchange and use Paypal to repay your US card.
Perhaps many people already have Kraken, and I am no exception. I registered with EEA before, so I closed it and started over.
Because the Kraken exchange in the US supports ACH, the actual loss from USDT to USD arrival is negligible, only about 0.3%.
#ITIN #USA #exchange #Paypal
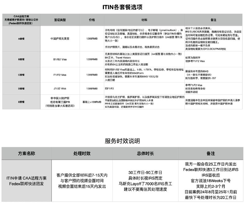
以中国护照没有美国签证为例:
1. 护照信息页的扫描件
2. 身份证正反面扫描件
3. 护照公证件(自行去美领馆公证后获得)
4. 如选择CAA视频公证(则忽略第三条)
5. 身份证翻译件(代理律师提供)
6. 2寸照片电子档
7. 美国私人地址
从第8条开始是付费后收到律师提供,完成后快递方式发回给律师
8. W7表格(打印两份,需完成签名并填写日期)
9. 8821表格(打印两份,需完成签名并填写日期)
10. 1024NR(打印两份,需完成签名并填写日期)
11. 伪证罪宣誓(打印一份,需完成签名并填写日期)
12. 中英文签名对照表(打印一份,需完成签名)
打印黑白即可,签名除第12条其余使用中英文都可以,但签名及填写日期必须使用蓝色水笔。
最终需要快递给律师的文件以最终要求为准。
如有需要办理可以联系 @TalkToKarl_bot
#ITIN #USA
AI API白嫖指南 & 客户端推荐
🎉 免费玩转AI模型!
DeepSeek R1、Grok、Gemini 2.0 Flash Thinking 等顶尖AI模型免费开放!火山平台(50万免费Tokens)、阿里百炼(100万Tokens)、Gemini(完全免费)、XAI API(5美元换150美元额度)、OpenRouter 等平台助你零成本入门。
客户端推荐:
Cherry Studio:跨平台,支持联网,免费1000次/月
ChatWise:简洁Mac风,联网搜索更丰富
FlowDown浮望:iOS新选择,支持网页浏览(即将上架)
🚀 低成本享受AI服务,从此不花冤枉钱!
详细内容请看PDF,此段简介为Grok3生成。
🌌 #AI
😭 @ArgunRiver
🎉 免费玩转AI模型!
DeepSeek R1、Grok、Gemini 2.0 Flash Thinking 等顶尖AI模型免费开放!火山平台(50万免费Tokens)、阿里百炼(100万Tokens)、Gemini(完全免费)、XAI API(5美元换150美元额度)、OpenRouter 等平台助你零成本入门。
客户端推荐:
Cherry Studio:跨平台,支持联网,免费1000次/月
ChatWise:简洁Mac风,联网搜索更丰富
FlowDown浮望:iOS新选择,支持网页浏览(即将上架)
🚀 低成本享受AI服务,从此不花冤枉钱!
详细内容请看PDF,此段简介为Grok3生成。
为了杜绝群外人员再私信群内人员进行交易,目前GKB群已设置为Private。废除原用户名加入方式。
如果你有朋友想要加入请参考以下入群要求:
1,必须有用户名和头像。
2,必须与管理员共享至少三个共同群组
3,需要群组内成员的担保
4,邀请人发送担保信息到 @TalkToGKB_bot,格式:@邀请人用户名 #Guarantee @被邀请人用户名 加入GKB
如果你曾经是GKB的成员(尼日利亚卖家除外),需要符合第一第二条,然后提供曾经的交易记录截图(包含GKB的买家或者卖家的名字,用户名,日期,交易产品信息),将以上信息发送给 @TalkToGKB_bot 审核。审核通过即可重新加入GKB。
In order to prevent people outside the group from sending private messages to people in the group to trade, the GKB group has been set to Private. Cancel the way to join in group by username.
If you have friends who want to join, please refer to the following entry requirements:
1. Must have a username and avatar.
2. Must share at least three common groups with the administrator
3. Guarantee from group members is required
4. The inviter sends guarantee information to @TalkToGKB_bot, format: @Inviter username #Guarantee @Invitee username Join in GKB
If you have been a member of GKB (except Nigerian sellers), you need to meet the first and second items, and then provide screenshots of past transaction history (including the name of the GKB buyer or seller, username, date, and transaction product information), and send the above information to @TalkToGKB_bot for review. You can rejoin GKB after the review is passed.
GKB
2025.2.22
@ArgunRiver
如果你有朋友想要加入请参考以下入群要求:
1,必须有用户名和头像。
2,必须与管理员共享至少三个共同群组
3,需要群组内成员的担保
4,邀请人发送担保信息到 @TalkToGKB_bot,格式:@邀请人用户名 #Guarantee @被邀请人用户名 加入GKB
如果你曾经是GKB的成员(尼日利亚卖家除外),需要符合第一第二条,然后提供曾经的交易记录截图(包含GKB的买家或者卖家的名字,用户名,日期,交易产品信息),将以上信息发送给 @TalkToGKB_bot 审核。审核通过即可重新加入GKB。
In order to prevent people outside the group from sending private messages to people in the group to trade, the GKB group has been set to Private. Cancel the way to join in group by username.
If you have friends who want to join, please refer to the following entry requirements:
1. Must have a username and avatar.
2. Must share at least three common groups with the administrator
3. Guarantee from group members is required
4. The inviter sends guarantee information to @TalkToGKB_bot, format: @Inviter username #Guarantee @Invitee username Join in GKB
If you have been a member of GKB (except Nigerian sellers), you need to meet the first and second items, and then provide screenshots of past transaction history (including the name of the GKB buyer or seller, username, date, and transaction product information), and send the above information to @TalkToGKB_bot for review. You can rejoin GKB after the review is passed.
GKB
2025.2.22
@ArgunRiver
🇲🇾大马钱包TNG,eSIM Hotlink
在线阅读
6️⃣ Touch 'n Go eWallet 简称 TNG,是⻢来⻄亚的一款数字钱包和在线支付平台,成立于2017年,由 Touch 'n Go 卡和蚂蚁集 团的合资企业运营。该应用允许用户通过二维码进行多种支付,包括:收费道路(Tolls)、停⻋费、⻋辆共享及私召⻋服 务、水电费、手机充值、网上购物和订餐、电影票、⻋票、机票等⻔票。
📞 Hotlink 是由⻢来⻄亚最大的移动电话服务提供商 Maxis 运营的预付费品牌。自1999年推出以来,Hotlink 已成为⻢来⻄亚最 受欢迎的预付费SIM卡之一,现有用户超过630万。Maxis 是⻢来⻄亚首个提供4G/5G LTE服务的电信公司。
开卡5RM,一年365天保号费用只需30RM的一张eSIM。保号便宜实名简单。
eSIM及漫游情况:
1:此卡内地漫游中国移动/联通
(如卡内余额低于10RM,则无法漫游4G/5G)
2:此卡不支持漫游 Wi-Ficalling
3:此卡支持eSIM换设备 (预付费SIM无论卡丢失、换机等情况,均需亲临Maxis⻔市更换新eSIM,收费10RM) (补充,可以找Hotlink的WhatsApp客服,申请换新eSIM,会有回电确认后即可更换新eSIM) 4:支持iMessage
5:+60号码,10位数
Malaysian eWallet and eSIM
6️⃣ TouchTouch 'n Go eWallet, referred to as TNG, is a digital wallet and online payment platform in Malaysia. It was established in 2017 and is operated by a joint venture between Touch 'n Go Card and Ant Group. The application allows users to make a variety of payments through QR codes, including: toll roads (Tolls), parking fees, car sharing and private car services, water and electricity bills, mobile phone top-ups, online shopping and food ordering, movie tickets, bus tickets, air tickets and other tickets.
📞 Hotlink is a prepaid brand operated by Maxis, the largest mobile phone service provider in Malaysia. Since its launch in 1999, Hotlink has become one of the most popular prepaid SIM cards in Malaysia, with more than 6.3 million current users. Maxis is the first telecommunications company in Malaysia to offer 4G/5G LTE services.
The card opening fee is 5RM, and the fee for keeping the number for 365 days a year is only 30RM for an eSIM. Keeping the number is cheap and simple, but the payment method is problem (only support Malaysian payment).
eSIM and roaming:
1: This card supports China Mobile/China Unicom roaming in China
(If the balance on the card is less than 10RM, 4G/5G roaming is not possible)
2: This card does not support roaming Wi-Ficalling
3: This card supports eSIM device replacement
(Regardless of prepaid SIM card loss, phone change, etc., you need to visit the Maxis store to replace the new eSIM, which costs 10RM)
(In addition, you can contact Hotlink's WhatsApp customer service to apply for a new eSIM, and you can replace the new eSIM after a call back confirmation)
4: Support iMessage
5: +60 number, 10 digits
#eSIM #TNG #Hotlink #eWallet #Malaysia
@ArgunRiver @karlShareGroup
在线阅读
开卡5RM,一年365天保号费用只需30RM的一张eSIM。保号便宜实名简单。
eSIM及漫游情况:
1:此卡内地漫游中国移动/联通
(如卡内余额低于10RM,则无法漫游4G/5G)
2:此卡不支持漫游 Wi-Ficalling
3:此卡支持eSIM换设备 (预付费SIM无论卡丢失、换机等情况,均需亲临Maxis⻔市更换新eSIM,收费10RM) (补充,可以找Hotlink的WhatsApp客服,申请换新eSIM,会有回电确认后即可更换新eSIM) 4:支持iMessage
5:+60号码,10位数
Malaysian eWallet and eSIM
The card opening fee is 5RM, and the fee for keeping the number for 365 days a year is only 30RM for an eSIM. Keeping the number is cheap and simple, but the payment method is problem (only support Malaysian payment).
eSIM and roaming:
1: This card supports China Mobile/China Unicom roaming in China
(If the balance on the card is less than 10RM, 4G/5G roaming is not possible)
2: This card does not support roaming Wi-Ficalling
3: This card supports eSIM device replacement
(Regardless of prepaid SIM card loss, phone change, etc., you need to visit the Maxis store to replace the new eSIM, which costs 10RM)
(In addition, you can contact Hotlink's WhatsApp customer service to apply for a new eSIM, and you can replace the new eSIM after a call back confirmation)
4: Support iMessage
5: +60 number, 10 digits
#eSIM #TNG #Hotlink #eWallet #Malaysia
@ArgunRiver @karlShareGroup
Bitget
竟然来自塞舌尔🇸🇨
在线阅读
Bitget 是一家加密货币交易所和交易平台,成立于 2018 年,总部位于塞舌尔。它已发展到为 100 多个国家/地区的超过 2500 万注册用户提供服务,但不包括加拿大和美国。Bitget 以其复制交易功能而闻名,它为用户提供了各种机会,包括现货交易、期货交易和保证金交易。
今天介绍的是,支持CNh护照认证(无法p2p)如果你有NIN和BVN(尼日利亚身份信息,如想办理可以联系 @Galapoli ),这里就可以冲了,因为最近发现使用BVN无法验证Bybit了,这意味着p2p又少了一个选择。然而Bitget目前还是支持加密货币和奈拉的p2p交易。
彩蛋!!!通过邀请注册有机会获得Bitget的卡(当然大佬充3万刀也是可以获得的),每月有4次机会,会在 @karlshareGroup 每月月初抽取。
Online reading
Bitget is a cryptocurrency exchange and trading platform founded in 2018, with its headquarters in Seychelles. It has grown to serve over 25 million registered users across more than 100 countries, excluding Canada and the United States. Bitget is known for its copy trading feature, and it provides various opportunities for users, including spot trading, futures trading, and margin trading.
Surprise!!! You have a chance to get a Bitget card by registering through invitation (of course, you can also get it by recharging 30,000 dollars). There are 4 chances per month, and they will be drawn at the beginning of each month at the group @karlshareGroup.
#Bitget #exchange
@ArgunRiver @karlShareGroup
竟然来自塞舌尔🇸🇨
在线阅读
Bitget 是一家加密货币交易所和交易平台,成立于 2018 年,总部位于塞舌尔。它已发展到为 100 多个国家/地区的超过 2500 万注册用户提供服务,但不包括加拿大和美国。Bitget 以其复制交易功能而闻名,它为用户提供了各种机会,包括现货交易、期货交易和保证金交易。
今天介绍的是,支持CNh护照认证(无法p2p)如果你有NIN和BVN(尼日利亚身份信息,如想办理可以联系 @Galapoli ),这里就可以冲了,因为最近发现使用BVN无法验证Bybit了,这意味着p2p又少了一个选择。然而Bitget目前还是支持加密货币和奈拉的p2p交易。
彩蛋!!!通过邀请注册有机会获得Bitget的卡(当然大佬充3万刀也是可以获得的),每月有4次机会,会在 @karlshareGroup 每月月初抽取。
Online reading
Bitget is a cryptocurrency exchange and trading platform founded in 2018, with its headquarters in Seychelles. It has grown to serve over 25 million registered users across more than 100 countries, excluding Canada and the United States. Bitget is known for its copy trading feature, and it provides various opportunities for users, including spot trading, futures trading, and margin trading.
Surprise!!! You have a chance to get a Bitget card by registering through invitation (of course, you can also get it by recharging 30,000 dollars). There are 4 chances per month, and they will be drawn at the beginning of each month at the group @karlshareGroup.
#Bitget #exchange
@ArgunRiver @karlShareGroup
一个新的欧洲钱包,法国电子钱包Vancelian,提供一个爱尔兰个人IBAN,可以申请实体卡(暂无虚拟卡),风控很低,快进快出同资金进出不易风控,而且具有法国的金融牌照,资金的流转型和安全性高,最重要的是他具有其他电子钱包不具备的功能,可以直接在钱包内进行法币和加密货币的兑换,可以作为一个资金中转站。
A new European wallet, the French e-wallet Vancelian, which provides an Irish personal IBAN and allows for the application of a physical card (currently no virtual card available). It has low risk control, making it easy to deposit and withdraw funds without stringent oversight. Additionally, it operates under a French financial license, ensuring high security and fluidity in fund transactions. Most importantly, it features capabilities not found in other e-wallets, allowing direct exchanges between fiat currencies and cryptocurrencies, serving as a financial intermediary.
不建议再冲
非常感谢大家支持GKB,由于老的群组被禁用,因此我们在2月10日重建了新群组。
为了杜绝一切有可能的欺骗行为和欺诈者,因此我们对入群做了要求。具体可以看以下链接。
https://t.me/GKBNotice/6
也因为如此,所以有很多老朋友可能无法加入,也请谅解。
现我们修订一条规则,如果你曾经是GKB的成员(尼日利亚卖家除外),你可以提供曾经的交易记录截图(包含GKB的买家或者卖家的名字,用户名,日期,交易产品信息),将以上信息发送给 @TalkToGKB_bot 审核。审核通过即可重新加入GKB。
GKB
2025.2.13
@ArgunRiver
为了杜绝一切有可能的欺骗行为和欺诈者,因此我们对入群做了要求。具体可以看以下链接。
https://t.me/GKBNotice/6
也因为如此,所以有很多老朋友可能无法加入,也请谅解。
现我们修订一条规则,如果你曾经是GKB的成员(尼日利亚卖家除外),你可以提供曾经的交易记录截图(包含GKB的买家或者卖家的名字,用户名,日期,交易产品信息),将以上信息发送给 @TalkToGKB_bot 审核。审核通过即可重新加入GKB。
GKB
2025.2.13
@ArgunRiver
各位GKB的朋友:
大家好,祝愿大家生活顺意、愉快。
衷心感谢大家过去一年对GKB自由交易群组的支持与厚爱。
我们非常遗憾地通知大家,GKB群组于2025年2月10日由于“潜在违反了Telegram的服务条款”而被Telegram官方封锁。为确保社群交易活动能够顺利进行,我们已创建了一个新的GKB群组作为临时替代方案。
您可以通过在Telegram中搜索用户名 @GlobalKycBusiness1 加入新群组。
请务必查看新群组中的置顶消息,了解最新的入群规则和相关信息。
对于此次变动给您带来的不便,我们深感抱歉,还请各位朋友理解与配合。
再次感谢大家一直以来对我们的信任与期待,愿我们都能在新的一年里收获颇丰,无论物质抑或精神。愿我们友谊一如阿尔贡河细水长流,
GKB
2025.2.11
@ArgunRiver
大家好,祝愿大家生活顺意、愉快。
衷心感谢大家过去一年对GKB自由交易群组的支持与厚爱。
我们非常遗憾地通知大家,GKB群组于2025年2月10日由于“潜在违反了Telegram的服务条款”而被Telegram官方封锁。为确保社群交易活动能够顺利进行,我们已创建了一个新的GKB群组作为临时替代方案。
您可以通过在Telegram中搜索用户名 @GlobalKycBusiness1 加入新群组。
请务必查看新群组中的置顶消息,了解最新的入群规则和相关信息。
对于此次变动给您带来的不便,我们深感抱歉,还请各位朋友理解与配合。
再次感谢大家一直以来对我们的信任与期待,愿我们都能在新的一年里收获颇丰,无论物质抑或精神。愿我们友谊一如阿尔贡河细水长流,
GKB
2025.2.11
@ArgunRiver
活动时间:2025.2.7-2025.3.31(UTC+8)
🎁PokePay活动时间开卡消费后进行晒单,即可全额回赠开卡费,你也领取一张吧!
PS: 建议带上您的邀请链接,好友开卡您可以拿返佣的哦
晒单要求:消费订单图+活动海报
返现流程:
注册开卡(邀请链接)→社媒晒单消费图→发送社媒链接+PokePay的ID给客服核实→确认无误→返开卡费
客服TG号:
@PokePay001 (工作日晚6-10点,以及周末在线)
@PokePayMar (工作日早九晚六在线)
#Pokepay
好久没发教程了,🐍蛇年第一篇
土耳其🇹🇷支付方式:HexaCard
在线阅读链接
众所周知土耳其钱包价格高,且不安全容易被找回。
虽然土区羊毛现在也不如之前那么多,但还是有一些可玩性。
入金简单,国内卡也支持,我使用的是Pokepay
开卡10usd,没有支付限额(这点就优于之前那些匿名土耳其钱包了),缺点是开卡和充值都有5.5%的手续费。
玩法有待各位群友继续开发。
卡头有visa和mastercard两种:
🔢卡头:529799
💳品牌:Master Card
🔖类型:借记
💹等级:PREPAID BUSINESS
🗺国家:土耳其
💸货币:土耳其里拉
🏦银行:PAPARA ELEKTRONIK PARA VE ODEME HIZMETLERI AS
💰预付卡:✓
🧾商业卡:✓
卡头检测
🔢卡头:412199
💳品牌:Visa
🔖类型:借记
💹等级:PREPAID BUSINESS
🗺国家:土耳其
💸货币:土耳其里拉
🏦银行:SIPAY ELEKTRONIK PARA VE ODEME HIZMETLERI, A.S.
💰预付卡:✓
🧾商业卡:✓
It's been a long time since I posted a tutorial, 🐍 the first one in the Year of the Snake
Payment method in 🇹🇷Turkey: HexaCard
online reading
It is well known that Turkish wallets are expensive, unsafe and easy to be retrieved.
Although the advantage in the Turkish area is not as much as before, it is still playable.
Deposit is simple, and domestic cards are also supported. I use Pokepay
Opening a card costs 10usd, and there is no payment limit (this is better than the previous anonymous Turkish wallets). The disadvantage is that there is a 5.5% handling fee for opening a card and recharging.
The more usage scenarios needs to be further developed by group members.
🔢Bin:529799
💳Brand:Master Card
🔖Type:Debit
💹Level:PREPAID BUSINESS
🗺Country:Turkey
💸Currency:Turkish Lira
🏦Bank:PAPARA ELEKTRONIK PARA VE ODEME HIZMETLERI AS
💰Prepaid:✓
🧾Bussiness:✓
🔢Bin:412199
💳Brand:Visa
🔖Type:Debit
💹Level:PREPAID BUSINESS
🗺Country:Turkey
💸Currency:Turkish Lira
🏦Bank:SIPAY ELEKTRONIK PARA VE ODEME HIZMETLERI, A.S.
💰Prepaid:✓
🧾Business:✓
#Turkey
土耳其🇹🇷支付方式:HexaCard
在线阅读链接
众所周知土耳其钱包价格高,且不安全容易被找回。
虽然土区羊毛现在也不如之前那么多,但还是有一些可玩性。
入金简单,国内卡也支持,我使用的是Pokepay
开卡10usd,没有支付限额(这点就优于之前那些匿名土耳其钱包了),缺点是开卡和充值都有5.5%的手续费。
玩法有待各位群友继续开发。
卡头有visa和mastercard两种:
🔢卡头:529799
💳品牌:Master Card
🔖类型:借记
💹等级:PREPAID BUSINESS
🗺国家:土耳其
💸货币:土耳其里拉
🏦银行:PAPARA ELEKTRONIK PARA VE ODEME HIZMETLERI AS
💰预付卡:✓
🧾商业卡:✓
卡头检测
🔢卡头:412199
💳品牌:Visa
🔖类型:借记
💹等级:PREPAID BUSINESS
🗺国家:土耳其
💸货币:土耳其里拉
🏦银行:SIPAY ELEKTRONIK PARA VE ODEME HIZMETLERI, A.S.
💰预付卡:✓
🧾商业卡:✓
It's been a long time since I posted a tutorial, 🐍 the first one in the Year of the Snake
Payment method in 🇹🇷Turkey: HexaCard
online reading
It is well known that Turkish wallets are expensive, unsafe and easy to be retrieved.
Although the advantage in the Turkish area is not as much as before, it is still playable.
Deposit is simple, and domestic cards are also supported. I use Pokepay
Opening a card costs 10usd, and there is no payment limit (this is better than the previous anonymous Turkish wallets). The disadvantage is that there is a 5.5% handling fee for opening a card and recharging.
The more usage scenarios needs to be further developed by group members.
🔢Bin:529799
💳Brand:Master Card
🔖Type:Debit
💹Level:PREPAID BUSINESS
🗺Country:Turkey
💸Currency:Turkish Lira
🏦Bank:PAPARA ELEKTRONIK PARA VE ODEME HIZMETLERI AS
💰Prepaid:✓
🧾Bussiness:✓
🔢Bin:412199
💳Brand:Visa
🔖Type:Debit
💹Level:PREPAID BUSINESS
🗺Country:Turkey
💸Currency:Turkish Lira
🏦Bank:SIPAY ELEKTRONIK PARA VE ODEME HIZMETLERI, A.S.
💰Prepaid:✓
🧾Business:✓
#Turkey
使用邀请链接注册可以获得开卡券减免12.8u,只需7.2u
https://app.pokepay.cc/pages/passport/register?r=145399
简介:
优势:
❗️身份证即可通过KYC
❗️支持3ds验证
❗️支持绑定香港支付宝
❗️支持绑定香港App Store
❗️可以充值wise
❗️支持锁卡
卡头检测
🔢卡头:441353
💳品牌:Visa
🔖类型:借记
💹等级:BUSINESS
🗺国家:香港
💸货币:港元
🏦银行:PIERMONT BANK
💰预付卡:×
🧾商业卡:✓
#pokepay #HK
🇬🇧英国Sendwave 汇款工具
在线阅读
Sendwave 是一家成立于2014年的国际汇款公司,总部位于英国,专注于提供快速、低成本的英镑GBP跨境转账服务。它主要服务于北美和欧洲的用户,允许他们将资金汇款至非洲和亚洲的多个国家。
优势:
• 即时到账:大多数情况下,资金能在几秒钟内到账,极大提高了转账效率。
• 24/7客户支持:提供全天候客户服务,确保用户在任何时候都能获得帮助。
• 广泛覆盖:支持多种国家和货币,包括非洲(如肯尼亚、尼日利亚、加纳等)、亚洲(如孟加拉国、菲律宾等)以及美洲(如海地、多米尼加共和国等)。
• 多样化收款方式:收款人可以选择通过银行存款、现金提取或手机充值等多种方式接收资金。
填写邀请码“ZRQFM”,在你第一次汇款时可以获得10英镑减免的奖励。
Online reading link
Introduction:
Sendwave is an international remittance company founded in 2014, headquartered in the UK, that focuses on providing fast and low-cost with GBP cross-border transfer services. It primarily serves users in North
America and Europe, allowing them to send money to several countries in Africa and Asia.
Advantage:
• Instant Transfers: In most cases, funds can arrive within seconds, greatly enhancing transfer efficiency.
• 24/7Customer Support: Provides round-the-clock customer service to ensure users can get help at any time.
• Wide Coverage: Supports various countries and currencies, including African nations (such as Kenya, Nigeria, Ghana), Asian countries (like Bangladesh, the Philippines), and American regions (like Haiti, the Dominican Republic).
• Diverse Receiving Options: Recipients can choose to receive funds through bank deposits, cash pickups, or mobile top-ups.
Fill in the invitation code "ZRQFM" in Enter promo code, and you can get a reward of 10 pounds off when you make your first remittance.
#UK #Sendwave #汇款
在线阅读
Sendwave 是一家成立于2014年的国际汇款公司,总部位于英国,专注于提供快速、低成本的英镑GBP跨境转账服务。它主要服务于北美和欧洲的用户,允许他们将资金汇款至非洲和亚洲的多个国家。
优势:
• 即时到账:大多数情况下,资金能在几秒钟内到账,极大提高了转账效率。
• 24/7客户支持:提供全天候客户服务,确保用户在任何时候都能获得帮助。
• 广泛覆盖:支持多种国家和货币,包括非洲(如肯尼亚、尼日利亚、加纳等)、亚洲(如孟加拉国、菲律宾等)以及美洲(如海地、多米尼加共和国等)。
• 多样化收款方式:收款人可以选择通过银行存款、现金提取或手机充值等多种方式接收资金。
填写邀请码“ZRQFM”,在你第一次汇款时可以获得10英镑减免的奖励。
Online reading link
Introduction:
Sendwave is an international remittance company founded in 2014, headquartered in the UK, that focuses on providing fast and low-cost with GBP cross-border transfer services. It primarily serves users in North
America and Europe, allowing them to send money to several countries in Africa and Asia.
Advantage:
• Instant Transfers: In most cases, funds can arrive within seconds, greatly enhancing transfer efficiency.
• 24/7Customer Support: Provides round-the-clock customer service to ensure users can get help at any time.
• Wide Coverage: Supports various countries and currencies, including African nations (such as Kenya, Nigeria, Ghana), Asian countries (like Bangladesh, the Philippines), and American regions (like Haiti, the Dominican Republic).
• Diverse Receiving Options: Recipients can choose to receive funds through bank deposits, cash pickups, or mobile top-ups.
Fill in the invitation code "ZRQFM" in Enter promo code, and you can get a reward of 10 pounds off when you make your first remittance.
#UK #Sendwave #汇款